欢迎进入山东省电能替代促进会
协会邮箱
搜索
网站首页
新闻资讯
协会新闻
行业新闻
政策法规
专业服务
标准制定
技能培训
能力评价
会员动态
APP下载
行业竞赛
专委会
特聘专家
公共平台
电力科普
党建工作
关于我们
促进会简介
促进会章程
组织结构
理事会
加入我们
联系我们
网站首页
新闻资讯
协会新闻
行业新闻
政策法规
专业服务
标准制定
技能培训
能力评价
会员动态
APP下载
行业竞赛
专委会
特聘专家
公共平台
电力科普
党建工作
关于我们
促进会简介
促进会章程
组织结构
理事会
加入我们
联系我们
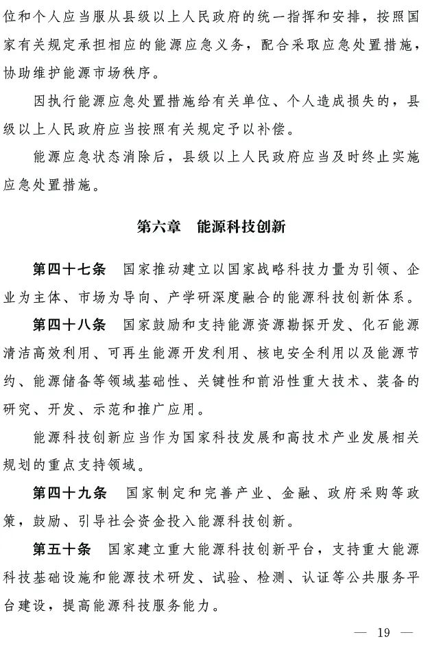
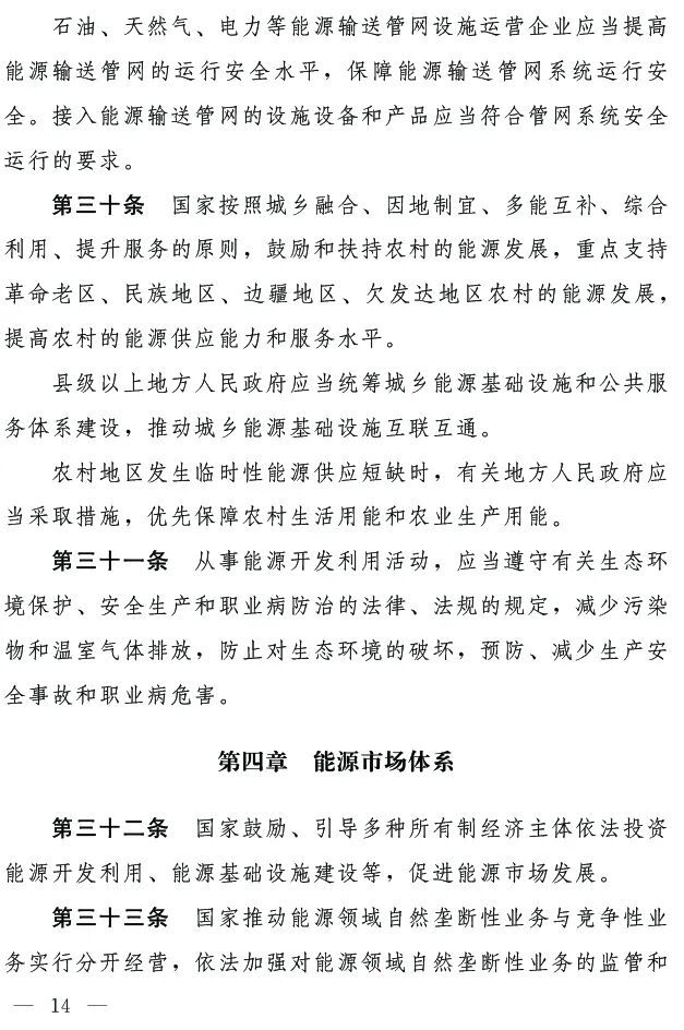
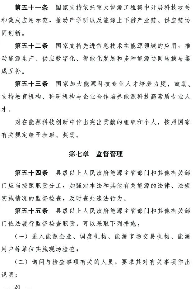
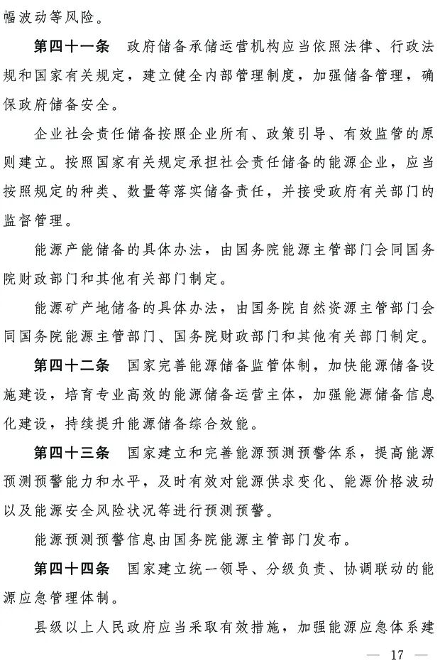
中华人民共和国能源法(草案)
2024-04-29
0
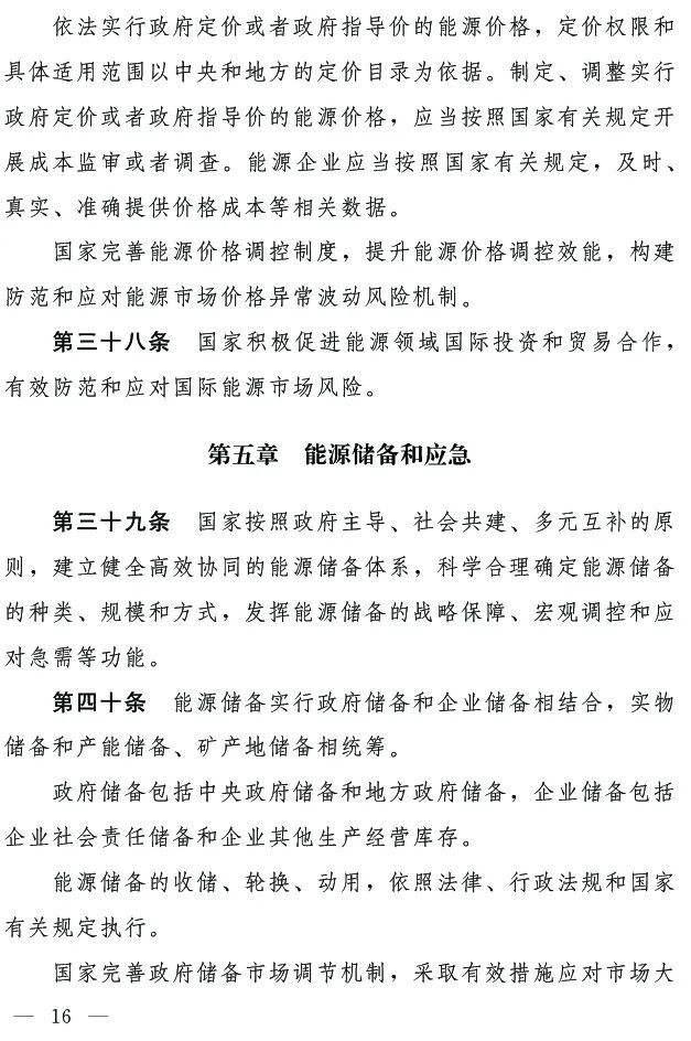
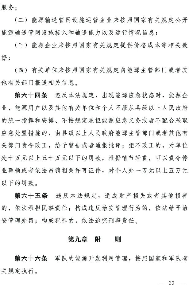
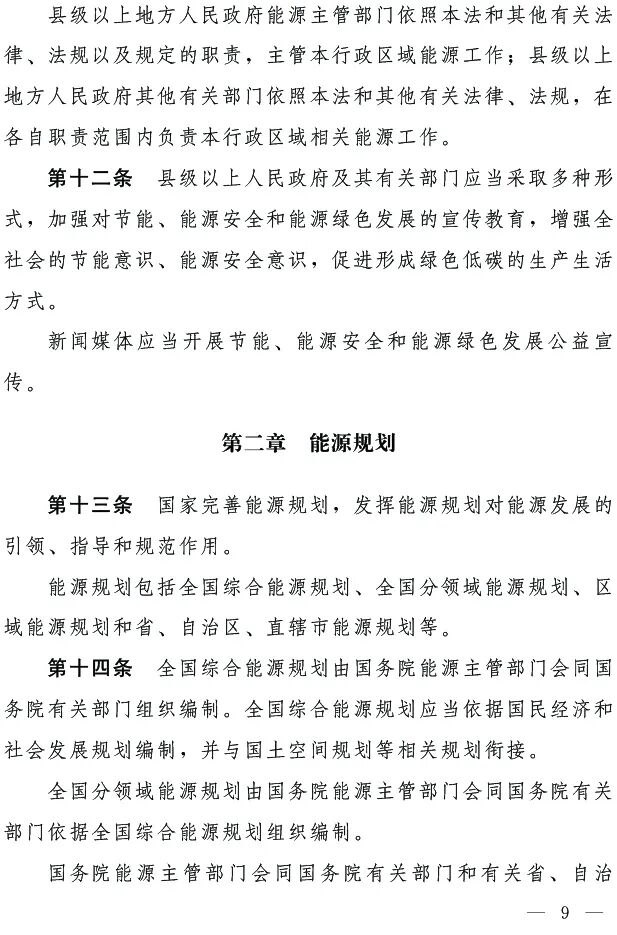
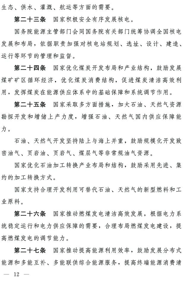
十四届全国人大常委会第九次会议对《中华人民共和国能源法(草案)》进行了审议。现将《中华人民共和国能源法(草案)》公布,社会公众可以直接登录中国人大网(www.npc.gov.cn)或国家法律法规数据库(flk.npc.gov.cn)提出意见,也可以将意见寄送全国人大常委会法制工作委员会(北京市西城区前门西大街1号,邮编:100805。信封上请注明能源法草案征求意见)。征求意见期限为30日。
上一条
国家能源局启动电力市场秩序突出问题专项监管
2024-04-26
下一条
政治局“可再生能源利用”最新要求
2024-05-07
联系我们
关于我们
COPYRIGHT @ 2017-2026山东省电能替代促进会
版权所有
鲁ICP备2021021989号
济南网站建设
:
zlxk