欢迎进入山东省电能替代促进会

《承装(修、试)电力设施许可证管理办法》公布!2025年7月1日起施行(附政策解读)

2025-05-120
图片

中华人民共和国国家发展和改革委员会令

第30号

《承装(修、试)电力设施许可证管理办法》已经2025年4月10日第20次委务会议审议通过,现予公布,自2025年7月1日起施行。

主任:郑栅洁

2025年4月11日

图片
图片
图片
图片
图片
图片
图片
图片
图片
图片
图片
图片
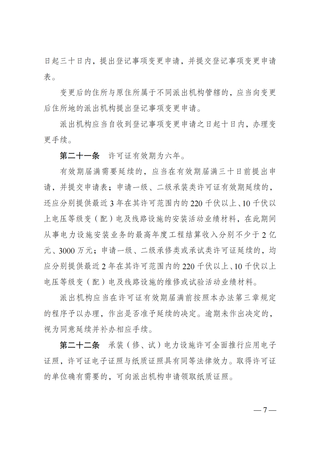
图片
为贯彻落实党的二十届三中全会精神,不断优化电力营商环境,近日,国家发展改革委颁布了新修订的《承装(修、试)电力设施许可证管理办法》(国家发展改革委2025年第30号令,以下简称《办法》),自2025年7月1日起施行,原《承装(修、试)电力设施许可证管理办法》(国家发展改革委2020年第36号令)同时废止。为便于各有关方面准确理解和把握政策内容,国家能源局有关负责同志接受采访,回答了记者提问。
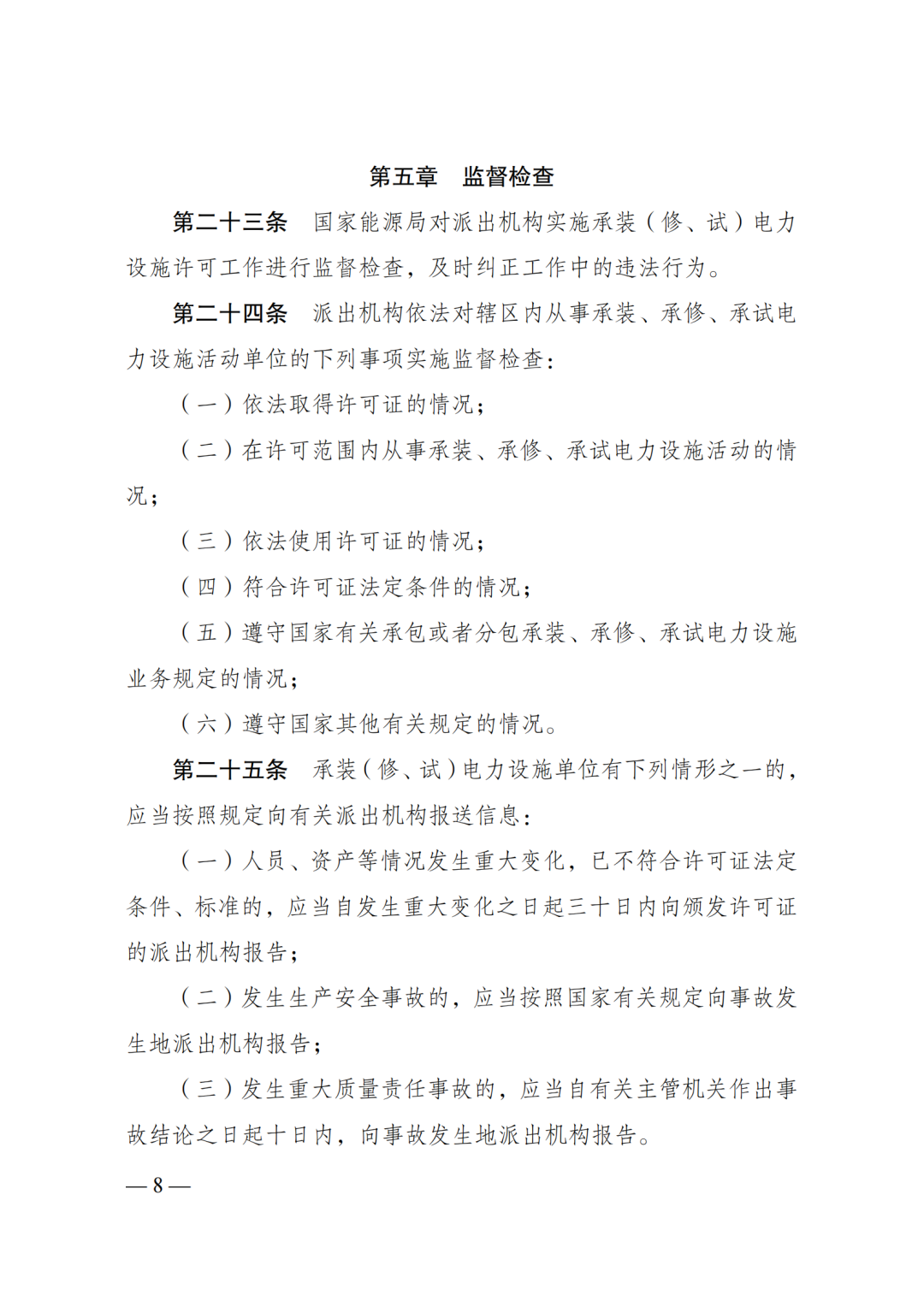
一、请问《办法》修订的背景是什么?
原《办法》于2020年发布,在保障电网建设安全及工程质量、维护电力建设市场秩序等方面发挥了重要作用。近年来,随着相关法律法规不断完善,新型电力系统建设深入推进,电力建设工程施工市场蓬勃发展,对许可管理工作有了新的要求,亟须对《办法》进行修订,科学调整市场准入制度。
一是贯彻落实优化营商环境部署要求。党的二十届三中全会明确提出完善市场准入制度以及深入破除市场准入壁垒等多项要求,2024年8月,中办、国办印发《关于完善市场准入制度的意见》,对完善许可管理、优化许可服务提出了更高要求。通过制度修订进一步压减许可等级,优化许可条件,降低企业申请资质的制度性成本,更好激发市场活力,促进多种所有制经济健康发展。
二是进一步落实依法行政要求。最新修订颁布的《中华人民共和国行政处罚法》以及《国务院关于进一步贯彻实施〈中华人民共和国行政处罚法〉的通知》等法律法规,对有关违法行为、处罚措施进行了较大调整。为做好制度衔接,充分发挥许可监管功效,需依法对有关违法行为的处罚措施、罚款额度等作相应调整,切实做到既“放得活”又“管得住”,有力营造诚实守信、公平公正的市场准入环境。
三是适应新形势下制度建设要求。按照“高效办成一件事”部署要求,聚焦企业群众关心的热点难点问题,需结合许可工作实际进一步完善制度,提升许可服务水平,增强企业群众“亮证、用证、验证”的满意度和获得感。
二、《办法》修订的主要内容有哪些?
本次修订按照依法依规、重点突出、有序实施的原则,修改条款26条、删除1条,重点对许可等级、申请条件、监督检查及法律责任等内容进行了完善。
一是完善立法依据,细化许可范围。总则中增加《中华人民共和国能源法》作为立法依据,对承装、承修、承试电力设施的定义进行细化,进一步明确承揽发电项目升压站、外送线路等涉网工程需要取得许可证。
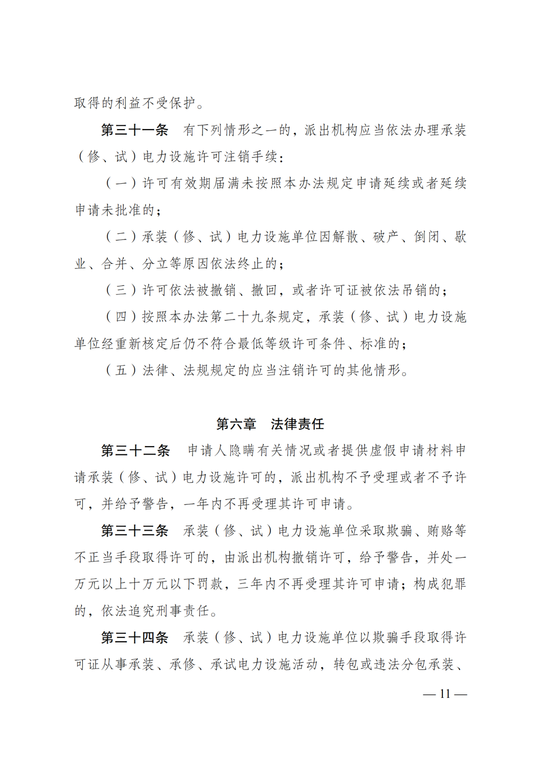
二是压减许可等级,调整许可条件。将承装(修、试)电力设施许可由五级压减为三级,一级不变,原二、三级合并为二级,原四、五级合并为三级,对应调整许可范围,优化各级别人员数量及业绩标准,同时规范人员任职条件,明确社保缴纳要求。
三是完善许可审批,优化许可服务。结合资质许可“一网通办”、推行电子证照等工作实际,调整申领许可纸质证照内容,细化许可延续业绩材料,完善许可注销情形,持续加强许可管理标准化、规范化、便利化。
四是加强监督检查,完善法律责任。根据上位法及相关规定,加强许可事前事中事后全链条监管,调整以欺骗手段取得许可、发生生产安全事故、不配合监督检查等违法违规行为的监管措施,依法调整处罚金额,增加信用记录相关规定。
三、在推动《办法》贯彻落实方面有哪些考虑和安排?
下一步,国家发展改革委、国家能源局将加强组织协调和宣贯解读,确保《办法》落地落实。一是组织做好许可证换领相关工作,切实保障持证企业合法权益,实现许可等级压减后行业平稳过渡;二是做好系统技术支持,推动国家能源局资质和信用信息系统功能升级完善,确保办法实施后支撑业务顺利开展;三是加大宣传培训力度,让相关电力企业准确了解许可等级、条件等方面的调整情况,充分释放改革红利,促进行业高质量发展。
(来源:国家发展改革委)
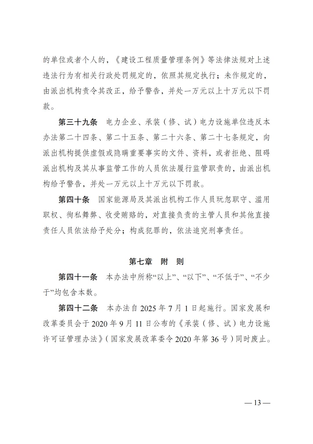
联系我们 关于我们 COPYRIGHT @ 2017-2026山东省电能替代促进会 版权所有 鲁ICP备2021021989号济南网站建设:zlxk