国家能源局印发《电力建设工程质量监督专业人员培训考核和专家库管理办法》
各省(自治区、直辖市)能源局,有关省(自治区、直辖市)及新疆生产建设兵团发展改革委,北京市城市管理委、天津市工业和信息化局、辽宁省工业和信息化厅、重庆市经济和信息化委员会,各派出机构,可靠性和质监中心,各电力建设工程质量监督机构,全国电力安委会各企业成员单位:
为加强电力建设工程质量监督专业人员培训考核管理,规范专家参与公共决策事项,我局制定了《电力建设工程质量监督专业人员培训考核和专家库管理办法》,现印发给你们,请遵照执行。
国家能源局
2025年6月18日
附件:
电力建设工程质量监督专业人员培训考核和专家库管理办法
第一章 总则
第一条 为了加强电力建设工程质量监督管理,规范质量监督专业人员(以下简称质监专业人员)培训考核和质量监督专家库(以下简称专家库)管理工作,根据《建设工程质量管理条例》《电力建设工程质量监督管理暂行规定》等,制定本办法。
第二条 质监专业人员培训考核和专家库管理工作适用本办法。
第三条 国家能源局电力可靠性管理和工程质量监督中心(以下简称可靠性和质监中心)在国家能源局电力安全监管司的指导下负责质监专业人员培训考核和专家库管理相关工作,包括组织电力建设工程质量监督机构(以下简称电力质监机构)对质监专业人员进行能力确认、培训和年度考核;建立和管理专家库。
可靠性和质监中心对电力质监机构执行本办法的情况进行监督指导。
第四条 可靠性和质监中心根据电力质监机构对质监专业人员能力确认和年度考核的结果,及时更新并发布质监专业人员名录。
质监专业人员名录供电力质监机构、国家能源局派出机构和地方政府电力管理等有关部门在工作中参考使用。
第五条 开展能力确认、线上培训、年度考核、专家遴选工作,不收取任何费用。
第六条 质监专业人员培训考核和专家库管理工作主要通过国家能源局电力建设工程质量监督信息系统(以下简称电力质监信息系统)开展。
第二章 能力确认
第七条 电力质监机构负责质监专业人员能力确认具体工作。能力确认通过以下两种方式进行:
(一)直接确认
凡遵守法律法规,具有良好的道德品行和业务素质,年龄在65周岁以下(能力特别突出的可适当放宽年龄限制),身体健康,具备下列条件之一者,经审核合格,电力质监机构可对申请人员进行直接确认。
1. 取得国家相关职业资格,包括注册电气工程师、注册建筑师、监理工程师、建造师、注册结构工程师、注册土木工程师、注册核安全工程师、注册化工工程师、注册安全工程师、设备监理师和工程咨询(投资)专业技术人员职业资格。
2. 取得电力建设相关专业副高级及以上技术职称。
(二)考试确认
凡遵守法律法规,具有良好的道德品行和业务素质,不超过法定退休年龄,身体健康,不满足前款规定的“直接确认”条件,但具备下列条件之一者,可以向电力质监机构申请采用考试的方式进行能力确认。
1. 取得工程类或工程经济类大学专科学历,从事电力建设相关工作满5年。
2. 取得工程类或工程经济类大学本科学历,从事电力建设相关工作满3年。
3. 取得工程类或工程经济类双学士学位,从事电力建设相关工作满2年。
4. 取得工程类或工程经济类硕士及以上学位,从事电力建设相关工作满1年。
5. 取得电力建设相关专业中级技术职称,从事电力建设相关工作满2年。
6. 取得高级技师职业资格,包括焊工、机械设备修理人员、建筑安装施工人员、土木工程建筑施工人员、房屋建筑施工人员、电力或热力生产和供应人员、输配电及控制设备制造人员等。
申请人员应当在电力质监机构组织下,在可靠性和质监中心规定时间内参加公需科目和相应工程类别科目在线考试,考试均合格的确认为质监专业人员。
直接确认原则上每年开展一次,确有新增质监专业人员需求的,可靠性和质监中心组织电力质监机构于年中补充开展一次。考试确认每年开展一次。
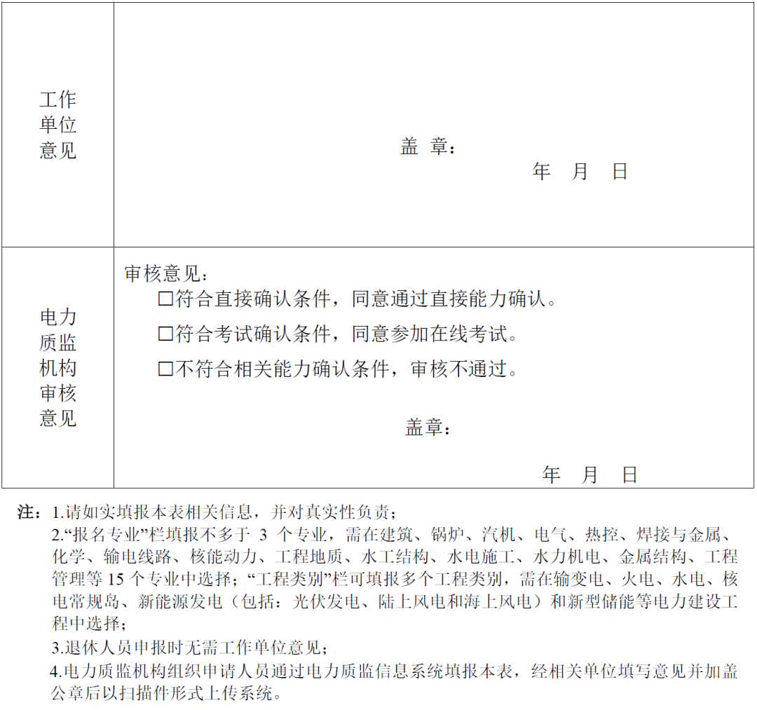
第八条 申请人员应当如实填报能力确认申请表(见附件1),并附相关证明材料,经工作单位审核同意后提交电力质监机构审核。
第九条 电力质监机构应将通过能力确认的人员信息汇总后报送可靠性和质监中心抽查核验。
第三章 人员培训
第十条 培训分为考试前培训和继续教育培训。本办法第七条第(二)类申请人员自愿参加考试前培训,质监专业人员名录中的所有人员均需参加继续教育培训。
第十一条 培训科目包括公需科目和工程类别科目,工程类别科目分为输变电、火电、水电、核电常规岛、新能源发电、新型储能等。
公需科目培训内容包括:电力建设工程质量监督相关法律法规、规章、行政规范性文件和一般政策性文件;职业道德教育、廉洁自律教育;其他需要具备的相关知识。
工程类别科目培训内容包括:电力建设工程质量监督检查大纲;工程建设强制性标准以及相关国家标准、行业标准;典型案例剖析;其他需要具备的专业知识。
第十二条 可靠性和质监中心通过电力质监信息系统组织开展考试前培训和继续教育培训。质监专业人员每年参加继续教育培训的时间,累计不得少于8个学时。
电力质监机构以集中授课方式开展的质量监督业务培训时间,纳入继续教育培训学时统计范围。
第四章 年度考核
第十三条 电力质监机构负责质监专业人员年度考核具体工作,考核每年进行一次。
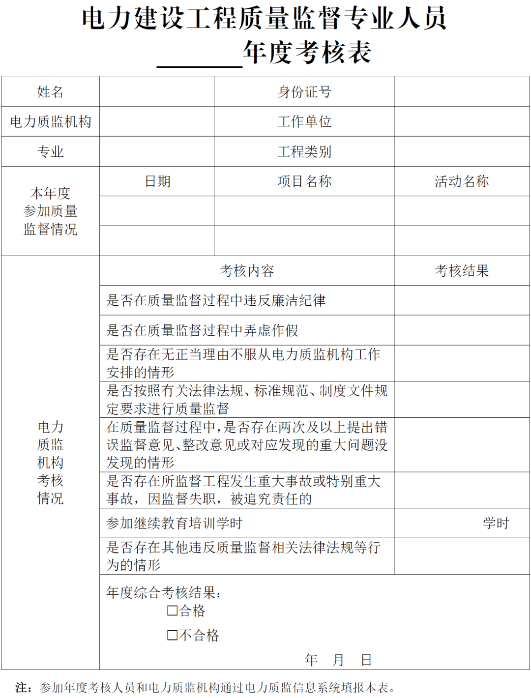
质监专业人员应当在可靠性和质监中心规定时间内填报年度考核表(见附件2),原则上应当向通过其能力确认的电力质监机构申请年度考核。需要变更考核机构的,应征得通过其能力确认的电力质监机构和拟变更的电力质监机构同意。
第十四条 有下列情形之一的,年度考核结果为不合格:
(一)在质量监督过程中违反廉洁纪律的;
(二)在质量监督过程中弄虚作假的;
(三)无正当理由不服从电力质监机构工作安排的;
(四)未按照有关法律法规、标准规范、制度文件规定要求进行质量监督的;
(五)在质量监督过程中,两次及以上提出错误监督意见、整改意见或对应当发现的重大问题没有发现的;
(六)所监督工程发生重大事故或特别重大事故,因监督失职,被追究责任的;
(七)参加继续教育培训学时未达到8小时的;
(八)无正当理由不参加年度考核的;
(九)存在其他违反质量监督相关法律法规等行为的。
质监专业人员在其他电力质监机构组织的质量监督相关工作中,存在以上第(一)(二)(三)(四)(五)(六)(九)款情形的,相关电力质监机构应记录在案,并函告当年度对该质监专业人员进行考核的电力质监机构。
第十五条 电力质监机构应当在规定时间内将年度考核结果报送可靠性和质监中心。
第十六条 年度考核不合格的人员次年不得再次申请能力确认,其中存在本办法第十四条第(一)(二)款情形的,终身不得申请能力确认。
第五章 专家库建设和管理
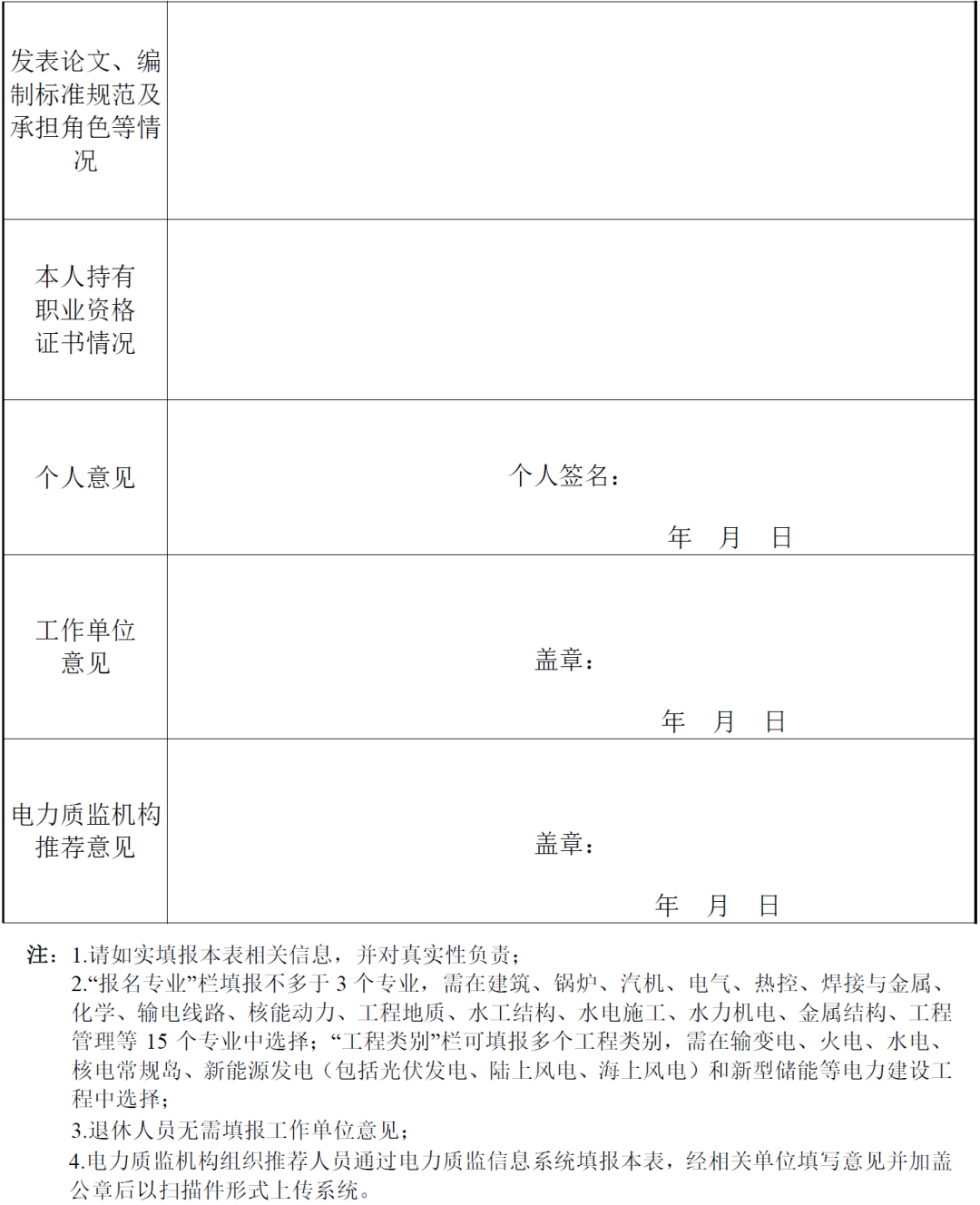
第十七条 在质监专业人员名录范围内,可靠性和质监中心通过择优遴选、电力质监机构推荐等方式建立专家库,并根据工作需要和专家履职情况动态调整专家库。
第十八条 专家应当符合以下基本条件:
(一)具有良好的政治素质、职业道德和社会责任感;
(二)年龄不超过65周岁(能力特别突出的可适当放宽年龄限制),身体健康;
(三)大学本科及以上学历(能力特别突出的可适当放宽学历要求);
(四)副高级及以上专业技术职称,从事质量监督或工程建设相关工作10年以上,具有丰富的实践经验;
(五)愿意参加并能够胜任国家能源局组织的相关工作;
(六)符合法律法规规定的其他条件。
获得过省部级及以上荣誉称号或者奖励的优先推荐和遴选。
第十九条 专家推荐、遴选程序:
(一)由电力质监机构推荐或可靠性和质监中心邀请的质监专业人员填报专家推荐表(见附件3),经工作单位和电力质监机构审核同意并加盖公章后报可靠性和质监中心。
(二)可靠性和质监中心择优遴选,确定拟入库专家名单并向社会公示,公示期不少于5个工作日。
(三)公示期满后,印发文件向社会公布专家库名单。
第二十条 专家职责:
(一)参加电力建设工程质量监督有关制度规定及技术标准的制修订工作;
(二)参加国家能源局组织的调研、检查、事故事件调查分析和电力质监机构考核等工作;
(三)参加电力建设工程质量监督相关研究工作;
(四)完成国家能源局安排的其他相关工作。
第二十一条 有下列情形之一的,由可靠性和质监中心终止或取消其专家资格:
(一)本人提交退出申请的;
(二)因身体、工作变动等原因,不适宜继续履行专家职责的;
(三)无正当理由不参加国家能源局组织的相关工作或不能较好履行相关职责的;
(四)在国家能源局组织的相关工作中,不服从统一安排和要求,影响正常工作的;
(五)违反法律法规或者本办法相关规定的。
第六章 附则
第二十二条 本办法所称能力确认是指电力质监机构对申请从事质量监督工作的人员熟练掌握有关法律法规和工程建设强制性标准等专业技术能力的确认。
本办法所称质监专业人员是指通过能力确认、年度考核,从事电力建设工程质量监督工作的专业人员。
第二十三条 本办法自发布之日起施行,有效期5年。本办法由国家能源局负责解释。
附件1:
附件2:
附件3:



