43个项目、10个城市!国家能源局公布新型电力系统建设能力提升试点名单(第一批)
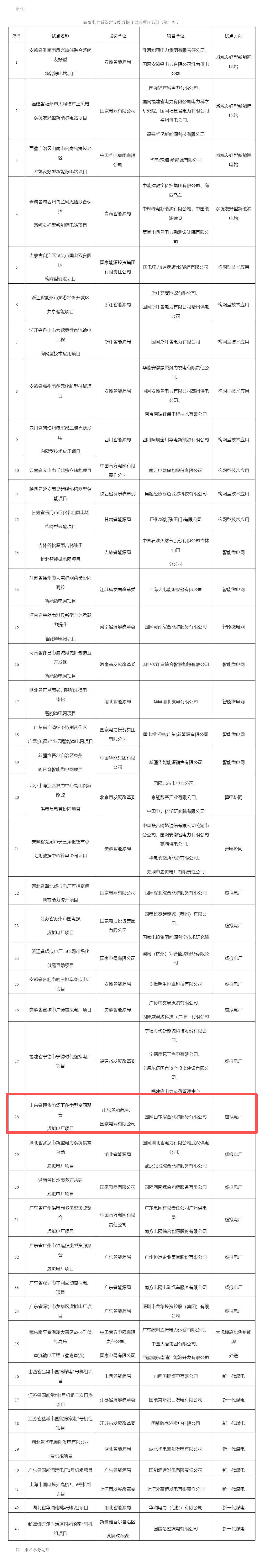
2月26日,国家能源局发布的《关于公布新型电力系统建设能力提升试点名单(第一批)的通知》指出,经有关省级能源主管部门和中央企业推荐,国家能源局组织专家评审,并公示征求各方意见,决定将安徽省淮南市风光热储融合系统友好型新能源电站项目等43个项目、河北省张家口市等10个城市列为新型电力系统建设能力提升试点(第一批)。山东省现货市场下多类型资源聚合虚拟电厂项目入选新型电力系统建设能力提升试点项目名单(第一批);山东省青岛市入选新型电力系统建设能力提升试点城市名单(第一批)。
以下为原文
国家能源局关于公布新型电力系统建设能力提升试点名单(第一批)的通知
国能发电力〔2026〕16号
各省(自治区、直辖市)能源局,有关省(自治区、直辖市)及新疆生产建设兵团发展改革委,北京市城市管理委员会,各派出机构,有关中央企业:
为加快建设新型能源体系、构建新型电力系统,根据《国家发展改革委 国家能源局 国家数据局关于印发〈加快构建新型电力系统行动方案(2024—2027年)〉的通知》(发改能源〔2024〕1128号)、《国家能源局关于组织开展新型电力系统建设第一批试点工作的通知》(国能发电力〔2025〕53号)有关要求,国家能源局组织开展了新型电力系统建设能力提升试点申报和评审工作。现就有关事项通知如下。
一、经有关省级能源主管部门和中央企业推荐,国家能源局组织专家评审,并公示征求各方意见,决定将安徽省淮南市风光热储融合系统友好型新能源电站项目等43个项目、河北省张家口市等10个城市列为新型电力系统建设能力提升试点(第一批)。
二、各试点单位要按照试点方案扎实做好试点建设,依托试点项目应用新技术、新模式,依托试点城市开展系统集成,同步完善配套政策机制。试点依托申报方案中完成审批、核准或备案的项目(包含根据有关规定无需审批、核准或备案的项目)实施,并做好与其它项目的协同。试点相关项目须符合国家及地方项目规模管理等政策要求,不得以试点名义随意扩大建设或改造内容。对推进不力、经相关机构评估未达到试点效果的,按程序取消试点资格。
三、有关省级能源主管部门及中央企业要严格落实主体责任,加强试点项目和试点城市管理,指导督促试点单位积极推进试点建设,与地方能源主管部门共同完善相关支持政策,协调解决试点工作中的问题,持续跟踪建设进度、政策执行、成果成效等,落实电力体制改革、安全管理等要求,确保试点取得预期效果。电网企业要积极支持试点建设,做好接网、调度等支撑保障服务。国家能源局派出机构要结合职责,加强对试点建设的跟踪监管和服务,推动落实试点工作。
四、根据有关文件精神,本试点不得开展授牌、命名等活动。
附件:
1.新型电力系统建设能力提升试点项目名单(第一批)
2.新型电力系统建设能力提升试点城市名单(第一批)
国家能源局
2026年2月10日
来源:国家能源局网站



